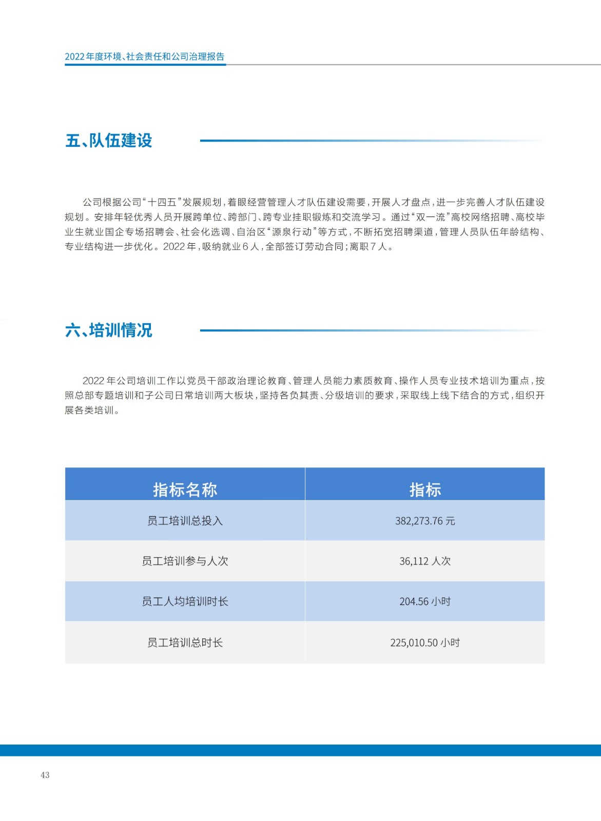
|
|
ÇéÐÎÖÎÀí¡¡¡¡µ¼¶Á£ºÎªÈÃÉç»á¸÷½ç³ä·ÖÏàʶÎÒÃÇÔÚÇéÐΡ¢Éç»á¡¢¹«Ë¾ÖÎÀíµÈÁìÓòµÄʵ¼ùºÍ¼¨Ð§£¬£¬£¬£¬£¬£¬¹«Ë¾ÓÚ4ÔÂ25ÈÕÐû²¼Ê×·ÝÇéÐΡ¢Éç»áÔðÈκ͹«Ë¾ÖÎÀí±¨¸æ£¬£¬£¬£¬£¬£¬±¨¸æ°üÀ¨±¨¸æËµÃ÷¡¢Ïòµ¼Ö´ǡ¢¹ØÓÚpgÉͽðÅ®Íõ(¹Ù·½°æ)¡¢¹«Ë¾´óʼǡ¢¹«Ë¾ÖÎÀí¡¢Ô±¹¤È¨Òæ±£»£»£»£»£»¤¡¢ÇéÐα£»£»£»£»£»¤Óë¿ÉÒ»Á¬Éú³¤¡¢Çå¾²Éú²ú¡¢Éç»á¹«Òæ¡¢¹«¹²¹ØÏµ¡¢¿Æ¼¼Á¢Òì¡¢Õ¹ÍûδÀ´µÈ12¸ö²¿·ÖÄÚÈÝ£¬£¬£¬£¬£¬£¬Ö¼ÔÚÓëÀûÒæÏà¹Ø·½ÓÐÓÃÏàͬ£¬£¬£¬£¬£¬£¬ÏµÍ³ÐԵػØÓ¦¸÷·½¹Ø×¢ÓëÆÚÍû£¬£¬£¬£¬£¬£¬Éý¼¶¹«Ë¾ÖÎÀíϵͳ£¬£¬£¬£¬£¬£¬ÒýÁìÉç»á¼ÛÖµ´´ÔìºÍ¿ÉÒ»Á¬Éú³¤¡£¡£¡£¡£¡£¡£¡£
¡¡¡¡¸ÒÓÚ»Ó±ð¡¢ÓÂÓÚÁ¢Òì¡¢ÀÖÓڷܽø£¬£¬£¬£¬£¬£¬²Å»ª»ùÒµ³¤Çà¡£¡£¡£¡£¡£¡£¡£ÎÒÃÇÆÚÍûESGÕ½ÂԵļùÐУ¬£¬£¬£¬£¬£¬ÄÜÈÃÎÒÃdzÉΪһ¼Ò¸üºÃµÄ¹«Ë¾£»£»£»£»£»ÎÒÃÇÒ²ÆÚ´ýÓëÈ«Éç»áÒ»Æð£¬£¬£¬£¬£¬£¬µãµÎ¾ÛÁ¦£¬£¬£¬£¬£¬£¬óƶ¨Ç°ÐУ¬£¬£¬£¬£¬£¬õͲ½Ç§À£¬£¬£¬£¬£¬ÒÔÒ»Á¬µÄÉç»á¼ÛÖµ´´Ô죬£¬£¬£¬£¬£¬Ó½ÓÒ»¸ö¸üÓÅÃÀ¡¢¸ü¹«Õý¡¢¸ü¿ÉÒ»Á¬µÄδÀ´¡£¡£¡£¡£¡£¡£¡£Âú»³Ï£Íû¡¢Ö´×ŽÅÏ£¬£¬£¬£¬£¬£¬ÔÚʱ¹âµãµÎÖУ¬£¬£¬£¬£¬£¬Ïò¹â¶øÐС¢¹²¸°É½º£¡¢²»¸ºÊ±´ú£¬£¬£¬£¬£¬£¬×öÒ»¼ÒÓÐζȡ¢ÓÐÇ黳¡¢ÈÏÕæÈεÄÒ»Á÷ÉÏÊй«Ë¾£¡





























































































